英国正版365
2022年英国正版365企业信息披露报告
2023-01-31

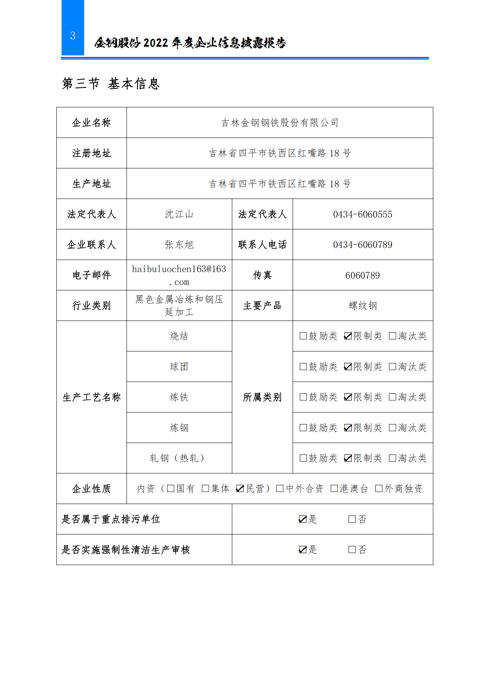
1675149018831460.png

1675149018468874.png

1675149301701848.png

1675149019115174.png

1675149332287323.png

1675149019998079.png

1675149019916619.png

1675149019840711.png

1675149019105410.png

1675149019113393.png

1675149019452995.png

1675149471756025.png

1675149020120949.png

1675149021100999.png


联系我们

英国正版365

地址:吉林省四平市铁西区红嘴路18号


联系电话:0434- 6060700

服务热线:0434- 6060700

Copyright © 365英国上市(集团)有限公司-Official website 版权所有
英国正版365 吉ICP备19003901号